かわもと音戯館に不正アクセス、報告を直ちに行うよう指定管理者に指導 3枚目の写真・画像 | ScanNetSecurity
2026.04.14(火)

かわもと音戯館に不正アクセス、報告を直ちに行うよう指定管理者に指導 3枚目の写真・画像

インシデント・事故 インシデント・情報漏えい

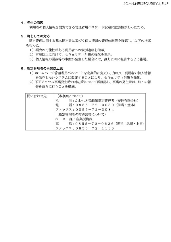
リリース(発生の原因)
リリース(発生の原因)

この記事の写真

/

関連ニュース

PageTop

インシデント・情報漏えい人気記事

  1. 町役場へ「USBメモリを拾得したのでお返しします」と綴った手紙(ただし USB は同封されず)

    町役場へ「USBメモリを拾得したのでお返しします」と綴った手紙(ただし USB は同封されず)

  2. PC端末がマルウェア感染しアカウントの認証情報が窃取、海外から継続的な不正ログインと複数の宛先へのメール送信

    PC端末がマルウェア感染しアカウントの認証情報が窃取、海外から継続的な不正ログインと複数の宛先へのメール送信

  3. 178,782件の迷惑メール送信 ~ 奈良女子大学のメール送信サーバに設定上の不備

    178,782件の迷惑メール送信 ~ 奈良女子大学のメール送信サーバに設定上の不備

  4. 20万2,581件のスパムメール送信の可能性 ~ 国交省「子育てエコホーム支援事業」事務事業者 博報堂が利用するメールサーバに不正アクセス

    20万2,581件のスパムメール送信の可能性 ~ 国交省「子育てエコホーム支援事業」事務事業者 博報堂が利用するメールサーバに不正アクセス

  5. ランサムウェア攻撃被害のシード・プランニング、川崎市も業務を委託

    ランサムウェア攻撃被害のシード・プランニング、川崎市も業務を委託

  6. 確認が不十分なままファイル共有サービスに格納 ~ 厚生労働省受託のセミナーで参加者名簿が閲覧可能に

    確認が不十分なままファイル共有サービスに格納 ~ 厚生労働省受託のセミナーで参加者名簿が閲覧可能に

  7. 不正アクセスではなくリニューアル作業中の設定不備が原因 ~ 国税速報データベースからパスワード変更通知メールを誤送信

    不正アクセスではなくリニューアル作業中の設定不備が原因 ~ 国税速報データベースからパスワード変更通知メールを誤送信

  8. 2/16 USBメモリ紛失、個人で探索続けるも発見できず 3/4 警察へ遺失物届

    2/16 USBメモリ紛失、個人で探索続けるも発見できず 3/4 警察へ遺失物届

  9. 撮影と投稿は医療従事者としてあってはならないこと ~ 看護師が自分の電子カルテ画面を Instagram に投稿

    撮影と投稿は医療従事者としてあってはならないこと ~ 看護師が自分の電子カルテ画面を Instagram に投稿

  10. 佐藤工業の作業所の NAS に不正アクセス、本人情報と緊急連絡先が閲覧された可能性

    佐藤工業の作業所の NAS に不正アクセス、本人情報と緊急連絡先が閲覧された可能性

ランキングをもっと見る