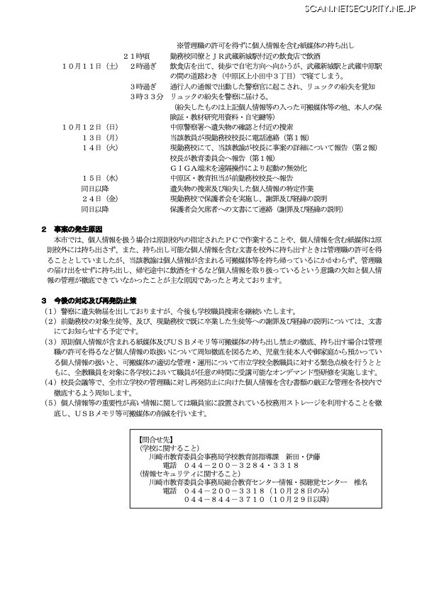
飲酒し川崎市路上でGO TO SLEEP、午前3時 警官に起こされ HDD, USB, GIGA端末等の紛失を覚知した中学校教員 3枚目の写真・画像
インシデント・事故 インシデント・情報漏えい
    この記事の写真
     / 
  
関連ニュース
インシデント・情報漏えい人気記事
- 
      
        差出人不明の郵便「駅のトイレで病院の封筒に入ったUSBを拾得し 個人情報が含まれていた」
 - 
      
        100 名規模のチームを組成し調査 ~ アスクルへのランサムウェア攻撃
 - 
      
        ファイアウォールの入替作業での設定ミスが原因 ~ アクリーティブへの不正アクセスでサーバの一部が暗号化
 - 
      
        関与していた元社員とは未だ連絡取れず ~ 京都市内で保険申込書写し 計 632 枚拾得
 - 
      
        野村證券の委託先企業が利用するクラウドサービスに不正アクセス
 - 
      
        飲酒し川崎市路上でGO TO SLEEP、午前3時 警官に起こされ HDD, USB, GIGA端末等の紛失を覚知した中学校教員
 - 
      
        医師 サポート詐欺被害
 - 
      
        京都の中高一貫校にランサムウェア攻撃
 - 
      
        ジブラルタ生命保険 営業社員が解約手続に元営業社員を同席させ顧客情報を漏えい
 - 
      
        メールアドレスのリンク先が修正がされず、誤った応募連絡先に個人情報送信
 
