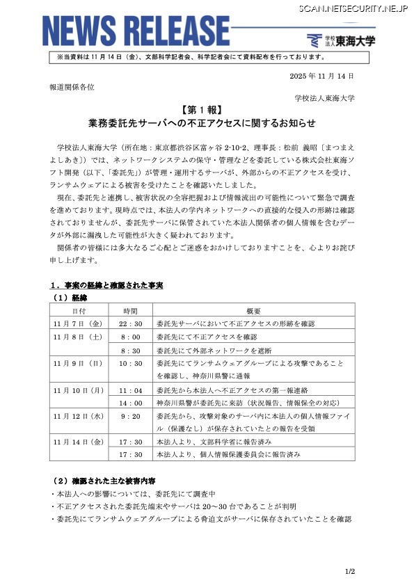
脅迫文がサーバに保存 ~ 東海大学委託先 東海ソフト開発にランサムウェア攻撃 2枚目の写真・画像
インシデント・事故 インシデント・情報漏えい
この記事の写真
/
関連ニュース
インシデント・情報漏えい人気記事
-
埼玉大学で在学生 8,373 名の学籍番号及び GPA 等を含む個人情報が閲覧可能に
-
「攻撃者の高い執念が感じられ」る 日本語版 EmEditor Web サイトのリンク改変
-
複数名でマスキング処理を確認したが時間経過でインクが薄れて個人情報判読可能
-
日産自動車の業務委託先に不正アクセス、約 21,000 人の顧客情報流出の可能性
-
Google 検索結果に無関係なページが多数表示 ~ SSHコンソーシアムTOKAIウェブサイトが改ざん被害
-
EmEditor「公式サイトからダウンロードしたお客様が被害に遭われた点に重い責任を感じて」いる
-
タカラスタンダードのシステムに不正アクセス、翌日に EC サイトでも不正な検知を確認
-
個人情報の外部送信を裏付ける技術的証拠は確認されず ~ NECネクサソリューションズ委託先ジェイマックソフトに不正アクセス
-
患者 1,162 名の個人情報保存した USB メモリを紛失、暗号化されておらず漏えい可能性を否定できず
-
リモートアクセス用公開サーバが起点となり管理者権限を取得された可能性 ~ サカタのタネへの不正アクセス
