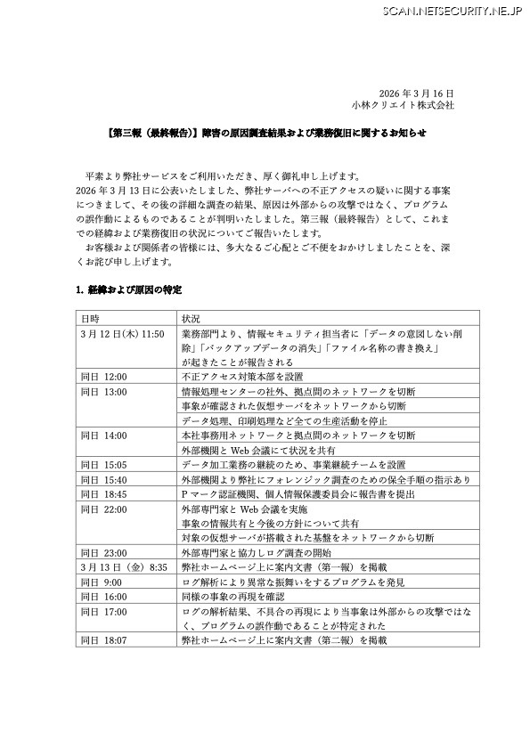
データの意図しない削除が発生し不正アクセスの可能性を公表 → プログラムの誤作動が原因であることが判明 5枚目の写真・画像
インシデント・事故 インシデント・情報漏えい
この記事の写真
/
関連ニュース
インシデント・情報漏えい人気記事
-
町役場へ「USBメモリを拾得したのでお返しします」と綴った手紙(ただし USB は同封されず)
-
PC端末がマルウェア感染しアカウントの認証情報が窃取、海外から継続的な不正ログインと複数の宛先へのメール送信
-
178,782件の迷惑メール送信 ~ 奈良女子大学のメール送信サーバに設定上の不備
-
ランサムウェア攻撃被害のシード・プランニング、川崎市も業務を委託
-
20万2,581件のスパムメール送信の可能性 ~ 国交省「子育てエコホーム支援事業」事務事業者 博報堂が利用するメールサーバに不正アクセス
-
不正アクセスではなくリニューアル作業中の設定不備が原因 ~ 国税速報データベースからパスワード変更通知メールを誤送信
-
確認が不十分なままファイル共有サービスに格納 ~ 厚生労働省受託のセミナーで参加者名簿が閲覧可能に
-
佐藤工業の作業所の NAS に不正アクセス、本人情報と緊急連絡先が閲覧された可能性
-
テインへのランサムウェア攻撃、サーバ上に犯行声明文ファイルを確認
-
ジョイフル委託先のザイナスにサイバー攻撃、サーバ内のデータベースの一部が削除
